服务热线:0512-68638377
首页
认证服务
关于我们
证书查询
公开文件
新闻资讯
联系我们
MENU
×
网站首页
认证服务
证书查询
联系我们
关于我们
企业文化
资质荣誉
公开文件
公开性文件
资质资格
声明与承诺
关于认证规则备案信息的公告
新闻中心
行业新闻
公司新闻
联系我们
您当前的位置
-
网站首页
-
公开文件
-
公开性文件
-
收费说明
公开文件
/ Open
公开性文件
资质资格
声明与承诺
关于认证规则备案信息的公告
推荐新闻
/ RELATED NEWS
申诉/投诉和争议的处理规定
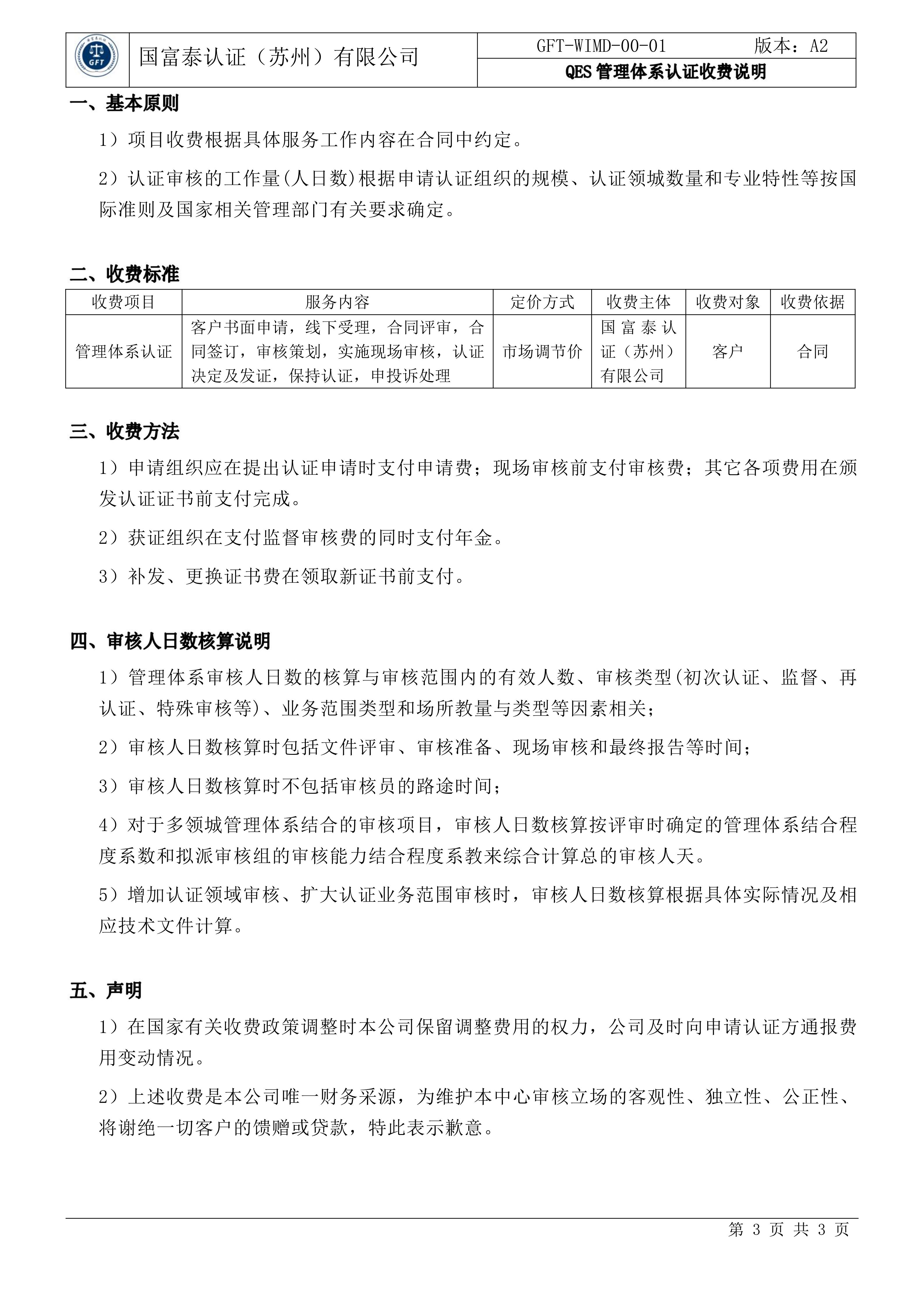
收费说明
发布时间:2025-11-05 浏览次数:138次
〈
管理体系认证证书及标志管理程序
证书样本
〉
网站导航
MENU
首页
认证服务
证书查询
公开文件
新闻资讯
联系我们
荣誉资质
企业文化
我们的服务
LINKS
ISO 9001:2015认证
ISO 45001:2018认证
ISO 14001:2015认证
联系方式
CONTACT
电话:0512-68638377
网址:http://www.gftrz.com
地址:中国(江苏)自贸区苏州片区苏惠路88号
环球188A座28层
关注我们
FOLLOW US
备案号:
苏ICP备20036555号-1
版权所有 © 国富泰认证(苏州)有限公司
苏公网安备32059002006801号
0512-68638377